Nachdem ich die letzten Jahre weder auf den Ladezustand, noch auf die Temperatur meiner Akkus geachtet habe, sind mir dieses Jahr fast alle Akkus "gestorben". Ganz besonders war ich über einen Wellpower-Akku verwundert, der nicht einmal ein Jahr gehalten hat. Ab jetzt ging es an die Ursachenforschung. Mögliche Ursachen waren:
- Schlechte Lagerung
- Tiefe Temperaturen
- Schlechte Akku-Qualität
Eine Überbeanspruchung der Akkus konnte ich ausschließen, da meine Setups immer gut/konservativ ausgelegt waren.
Auf der Homepage von "Stefans Liposhop" (http://www.stefansliposhop.de/fand ich den Hinweis: eine Anleitung, wie Akkus gerne behandelt werden sollen.
Nun, nachdem die Saison vorbei ist, kommt wieder die kalte Jahreszeit und ich beschloss, diesmal einen Heizkoffer zu benutzen. Nachdem ich mir einige kommerzielle Heizkoffer angesehen hatte, habe ich beschlossen, selber einen zu bauen. Das Konzept sah so aus, einen billigen Werkzeug-Kunststoffkoffer aus dem Baumarkt zu holen, diesen innen mit Styropor und Bauschaum zu isolieren und innen eine Heizfolie von Conrad-Elektronik einzubringen. Das ganze sollte mit einem elektronischen Regler geregelt werden.
Meine erste Idee war, möglichst wenig Luft im Koffer zu haben, die beim Öffnen verloren gehen kann. Es sollten kugelförmige Materialien die Bereiche zwischen den Akkus ausfüllen - Kirschkerne oder Alukugeln aus dem Schießsport. Kirschkerne sind billig, enthalten aber Feuchtigkeit - ein Risiko für die Akkus. Die Alu-Kugeln sind recht teuer und gefährlich was die Leitfähigkeit angeht. Abgesehen davon würde ein umwerfen des Koffers eine rechte "Sauerei" verursachen.
Diesen Ansatz habe ich wegen den Überlegungen verworfen. Mein Koffer sollte zum Beheizen die Wärmeleitung und die Wärmeströmung nutzen. Die Heizfolie habe ich auf ein vorher gebogenes Alublech geklebt. Die Heizeinheit habe ich dann auf zwei große Kühlkörper geklebt (Wärmeleitkleber).
Durch die Lamellen der beiden Kühlkörper blasen zwei Lüfter (12V, 40mm) die Luft. Es entsteht, wie sich herausgestellt hat eine sehr gute Luftzirkulation. Die Temperaturdifferenz zwischen Heizelement und Luft ist mit 2-3°C sehr gering und wird nach dem Öffnen des Koffers schnell wieder erreicht.
Als unabhängige Temperaturanzeigen habe ich von Conrad-Elektronik zwei Temperaturmodule gekauft. Ein Sensor ist im Deckel des Koffers in der Luft montiert und misst die Lufttemperatur, der zweite Sensor ist mit Wärmeleitkleber direkt auf das Aluminium des Heizelements geklebt.
Der Sensor für die Regelung ist direkt neben den oben genannten Sensor geklebt.
Wichtig ist, dass die beiden Sensoren mit etwas wärmeisolierenden Material (z.B. Depron abgedeckt werden), da sonst eine Berührung mit einem kalten Akku falsche Werte liefern kann.
Für die Regelung hatte ich zuerst ein fertiges Modul im Auge. Allerdings wollte ich schon immer einmal etwas mit einem Arduino machen. Ein Arduino ist ein kleines Board, auf dem ein programmierbarer Mikroprozessor sitzt - so fern nichts, was es nicht schon tausendfach gibt.
Das was den Arduino von vielen anderen Plattformen abhebt ist:
- Einfache Handhabung
- Einfache IDE (Entwicklungsumgebung)
- Viele Libraries für alle möglichen Bauteile
- Kein Betriebssystem
- Günstiger Preis
- Große Verbreitung/Fangemeinde (viel Support im Web)
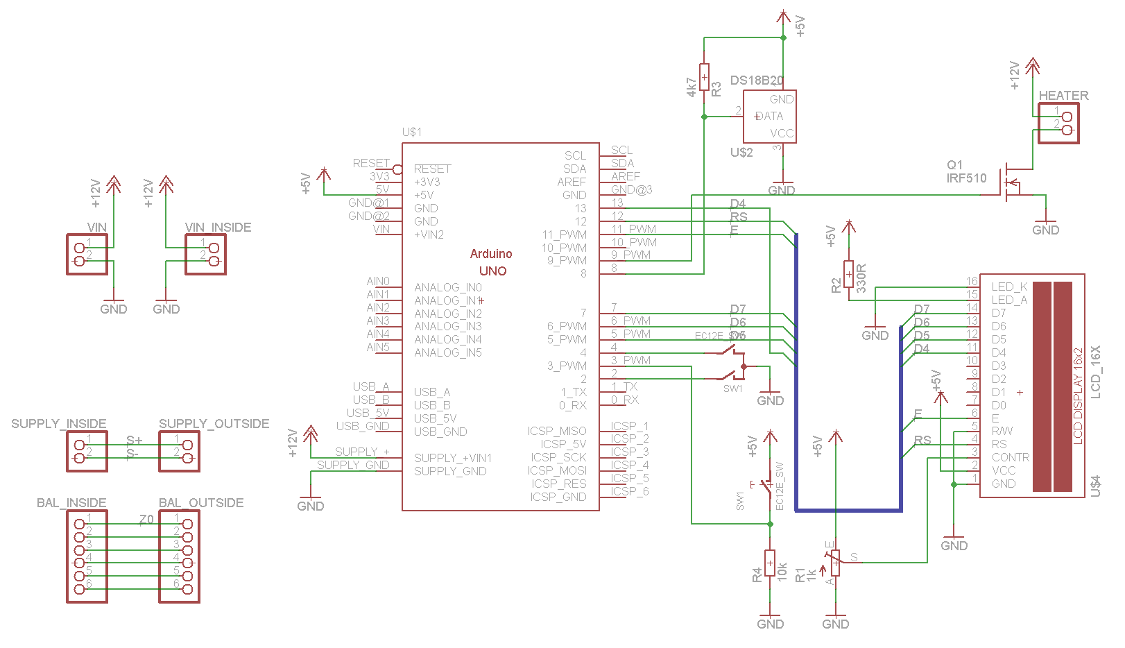
Ich habe einen Arduino UNO gekauft, eine ähnliche Lösung (Lüftersteuerung) im Internet gefunden und den Schaltplan übernommen. Hier die Ingenieursvariante die die Funktion am einfachsten darstellt:

Links oben ist der Einspeisepunkt für die Stromversorgung zu sehen. Dieser besteht aus einem 2m Zwillingskabel (Lautsprecherkabel) an dem zwei 4mm-Laborstecker (rot/schwarz) befestigt sind. Die Versorgung wird an zwei Laborbuchsen im Koffer wieder ausgegeben, für den Fall, dass man in dem Koffer mit einem Laderät laden und heizen möchte (Vin_Inside).
Die Arduino-Uno-Platine wandelt selbst die Versorgungsspannung in die für sie passende Spannungen um. Der Temperatursensor (ein Maxim/Dallas DS18B20) ist am Pin 8 mit dem Arduino verbunden. Der Sensor hat eine Grundgenauigkeit von 0,5°C und wird über einen "1-Wire"-Bus angebunden. Damit können mit einem Pin mehrere Temperatursensoren angesprochen und ausgelesen werden.
Die Wunschtemperatur wird über einen Dreh-Drück-Steller/Drehgeber/Encoder eingestellt. Er braucht 3 Pins vom Arduino. Die Informaitonen werden über ein LCD-Display angezeigt, welches über einen 4-bit-Bus angesteuert wird. Das Display braucht ein Poty. Wenn bei der Erstinbetriebnahme keine Anzeige Erscheint, so ist es häufig nicht das Programm oder die Hardware die fehlerhaft sind, sondern eine falsche Kontrasteinstellung - das als dezenter Hinweis.
Die Heizfolie wird über eine FET-Transistor ein und ausgeschaltet (Q1) das geschieht sehr schnell, so dass die Heizleistung in 256 Schritten analog eingestellt werden kann.
Links unten befinden sich noch zwei seltsame Gebilde. Diese beiden Gebilde ermöglichen es mir, während der Fahrt zum Flugplatz einen Akku der sich im Koffer befindet, als Energiequelle für den Heizkoffer zu nutzen. Damit versorgt sich der Koffer bei einem 3s 2700mAh Akku, der bereits auf Temperatur ist, eine Stunde selbst. Die zweite Durchführung ist das Balancer-Kabel, dass dazu benutzt werden kann, eine Lipo-Wächter anzuschließen.
Auf dem Flugfeld kann die Verbindung benutzt werden, um einen Akku der sich im Koffer befindet, geladen zu werden ohne dass das Ladegerät im Koffer sein muss - auch eine praktische Sache.
Dieser Schaltplan ist ganz nett, hat aber mit der Realität der Schaltung wenig zu tun. Hier bietet sich dieses Schaltbild an, dass eher den realen Verkabelungen entspricht:
Hier sieht man, dass man sich am Anfang ein paar "Sterne" aus Kabeln basteln muß, um die 5V und die Masse überall da hin zu bringen, wo sie benötigt wird ("Verteiler").
Für den "Hochstrom" habe Wago-Klemmen (WAGO 222) genommen. Diese sind echt klasse und haben den Aufbau rasch fortschreiten lassen.
Auf dem Schaltbild sieht man, dass ich die Kabel nicht direkt auf das Arduino-Board gelötet habe, sonder über drei Stiftleisten die Kontaktierung realisiert habe.

Die Schaltung war auf diese Weise sehr schnell aufgebaut und funktionierte auf Anhieb:
Durch den Einbau in die oberen Fächer des Koffers ist der Bau und die Wartung der Schaltung sehr einfach.
Das schreiben des (ersten) Programms war an einem halben Nachmittag geschehen.
Hier das erste "Hello World" des Heizkoffers:
Nach den ersten Einsätzen auf dem Flugfeld hatte ich noch ein paar Änderungen an der Software. Es war folgendes passiert: der Pullup-Widerstand am Temperatursensor hatte einen Haariss bekommen und funktionierte nicht mehr. Der Regler las statt der Temperatur nur noch 0°C und heizte, was ging. Zum Glück hatte ich es noch rechtzeig gemerkt.
Die nächste Software bekam aus diesem Grund eine Abrage, ob der Temperatursensor noch funktioniert und eine zusätzliche Überwachung auf eine Maximaltemperatur, falls der Regler ein Problem hätte, aber der Temperatursensor noch in Ordnung wäre.
Der nächste Artikel wird sich mit der Software beschäftigen. Hier noch ein paar Fotos vom Aufbau des Koffers.
Die Zangen sind absteckbar gebaut. Die Laborstecker sind Turmstecker, d.h. man kann das/ Ladegerät/e ohne abstecken einfach dazu stecken.
Hier ein Foto, wie meine Akkus in den Heizkoffer gestapelt sind. Ich benutze defekte ("DEF") Akkus als Wärmeakkus und Lückenfüller. Lithium hat die halbe Wärmekapazität (3482J/kgK bei 0,534g/cm^3) wie Wasser (4200J/kgK bei 1g/cm^3), was ja bekanntlich ein guter Wärmespeicher ist. (Zum Vergleich: Aluminium 897J/kgK bei 2,7g/cm^3)
Material für den Bau des Heizkoffers:
Baumarkt (Obi):
Werkzeugkoffer (Lux)
Styroporplatte
Bauschaum
Lochblech
Conrad:
1x1216606 POLYESTER-HEIZFOLIE 12V 90W 230X335MM
2x101712 BASETECH BT-80 EINBAUTHERMOMETER
Reichelt:
1xIRF 2804 Leistungs-MOSFET N-Ch TO-220AB 40V 75A
1xDS 18B20 Digital Thermometer, 1-wire +/- 0,5°C, TO-92
1xARDUINO UNO Microcontroller Board ATMEGA328, USB
1xLCD 162C BL LCD Dot-Matrix-Modul, 2x16 Zeichen, blau
1xSTEC11B03 ALPS STEC11B Drehimpulsg., 15/30, vert., MT
1xKNOPF 14-6 SW Drehknopf ohne Markierung für 6mm-Achsen
2xBB 4 RT Bananenbuchse 4mm, vollisoliert, rot
2xBB 4 SW Bananenbuchse 4mm, vollisoliert, schwarz
1xLAT 225-5 Lautsprecherlitze, 2x2,5mm², transp., 5m-Ring
2xV PR173/100 Profilkühlkörper, 100x100x40mm, 1,3K/W
Aus meinem Fundus:
2xLaborstecker (Turmstecker) rot/schwarz
1xTrimmpoty 1k
1xWiderstand 4,7k bedrahtet
1xWiderstand 330Ohm bedrahtet
2xWAGO222-4pol
1xKabeldurchführung
Ein paar Schrauben, ein paar Muttern, etwas Kleber (Uhu Hart), Heißkleber...
Anstatt des blauen Displays können auch folgende Displays benutzt werden (getestet!):
LCD 164A LED LCD-MODUL 16X4 M.BEL. (dieses Display kann besser abgelesen werden (positiver Kontrast) und hat 4 Zeilen)
LCD 162SW DIP LCD DIP-Modul, Dotmatrix, 2x16 Zeichen schwarz (dieses Display kann besser abgelesen werden)