alles Mögliche
- Details
- Hits: 6417

Unsere Weide hat weder einen festen Strom- noch einen Wasseranschluß. Das bedeutet, wir müssen sowohl mit dem Strom, als auch mit dem vorhandenen Wasser haushalten. Besonders im Winter ist das nicht ganz einfach. Früher ist uns bei den Minusgraden öfter die Wanne, die als Tränke dient, eingefroren. Daraufhin haben wir die Wanne eingehaust, isoliert und unter der Wanne einen Raum geschaffen, in den wir bei Bedarf Grablichter (lange Brennzeit, günstig) stellen können. Durch die Wärme der Flamme in Verbindung mit der Isolierung bleibt das Wasser so in der Regel eisfrei oder es bildet sich nur eine sehr dünne Haut, die die Pferde locker wegschubbern können.
Ein anderes Problem ist dieses Jahr aufgetreten. Das Wasser für unsere Pferde stammt aus dem Bach. Ich habe eine kleine Tauchpumpe installiert, die über einen isolierten Gartenschlauch das Wasser in die Wanne laufen lässt. Schaltet die Pumpe aus, so entleert sich der Schlauch vollständig in den Fluß zurück, so dass im Schlauch kein Eispfropfen gebildet werden kann. Der Bach friert aufgrund der Flußgeschwindigkeit nicht zu, so dass die Pumpe selbst auch Eisfrei bleibt.
Dieses Jahr hatten wir aber so kalte Nächte, dass die einzige Schwachstelle, der Punkt, wo die Wassersäule im Schlauch eben mit dem Wasserstand im Fluß ist, zu gefroren ist. Da steht das Wasser im Schlauch.
Eine Lösung mußte her.
Die Lösung
Den Schlauch von außen heizen bringt nicht viel, da der Schlauch aus Kunststoff besteht. Bis da die Wärme durch kommt, kann es dauern. Der Hauptteil der Energie würde auch verloren gehen. Aus dem Grund habe ich eine Lösung vorgezogen, bei der der Heizdraht im Schlauch verlegt ist. Der Heizdraht taut das eventuell gebildete Eis nur bei Bedarf auf, was den Energiebedarf niedrig hält.
Beim Conrad Elektronik bin ich fündig geworden. Das dort erhältliche Heizkabel hat eine Länge von 8m und eine Leistung von 120W bei 12V.
Ich habe gleich einmal einen Test gemacht. Dazu habe ich einen Eiswürfel mit einer Bohrung versehen, das Heizkabel durchgefädelt, das ganze noch einmal mit Kältespray herunter gekühlt und dann mit Strom den Eiswürfel weg getaut:

Schön zu sehen ist der Plateau-Bereich von 0°C kaltem Eis zu 0°C kaltem Wasser, der durch die Schmelzwärme entsteht.
Um den Komfort groß zu halten, ist am Heizdraht ein NTC-Widerstand als Temperatursensor befestigt.
Der hat gleich mehrere Aufgaben:
Wird der Schalter für die Pumpe betätigt, startet ein Mikroprozessor (Arduino) und misst die Temperatur durch den NTC. Ist es unter 5°C, schaltet der Mikroprozessor die Schlauchheizung ein und stellt einen Timer. Die Temperatur des NTC steigt durch die Schlauchheizung stetig an. Gleichzeitig läuft die Pumpe. Befindet sich kein Eis im Schlauch, fließt kaltes Wasser durch den Schlauch und kühlt den NTC. Dieses Muster erkennt der Mikroprozessor, und schaltet die Heizung ab. Befindet sich ein Pfropfen Eis im Schlauch, fließt kein Wasser und die Heizung heizt, bis der Pfropfen so weit abgeschmolzen ist, das die Pumpe Wasser förder kann. Auch hier erkennt der Mikroprozessor durch die Kühlung des NTC den Zustand und schaltet die Heizung wieder aus.
Der NTC ist also gleichzeitig Temperatursensor und Wasserflußsensor.
Im Frühjahr/Sommer/Herbst startet der Mikroprozessor, mißt die Temperatur und schaltet keine Heizung ein. Die Benutzerin bekommt von dem Ganzen gar nichts mit.
Hier noch einmal ein Test zu dem Thema:

Ist die Pumpe defekt, erkennt das der Mikroprozessor durch den Timer. Nach dem Ablauf einer Zeit (2 Minuten) schaltet er die Heizung ab, da etwas nicht stimmen kann.
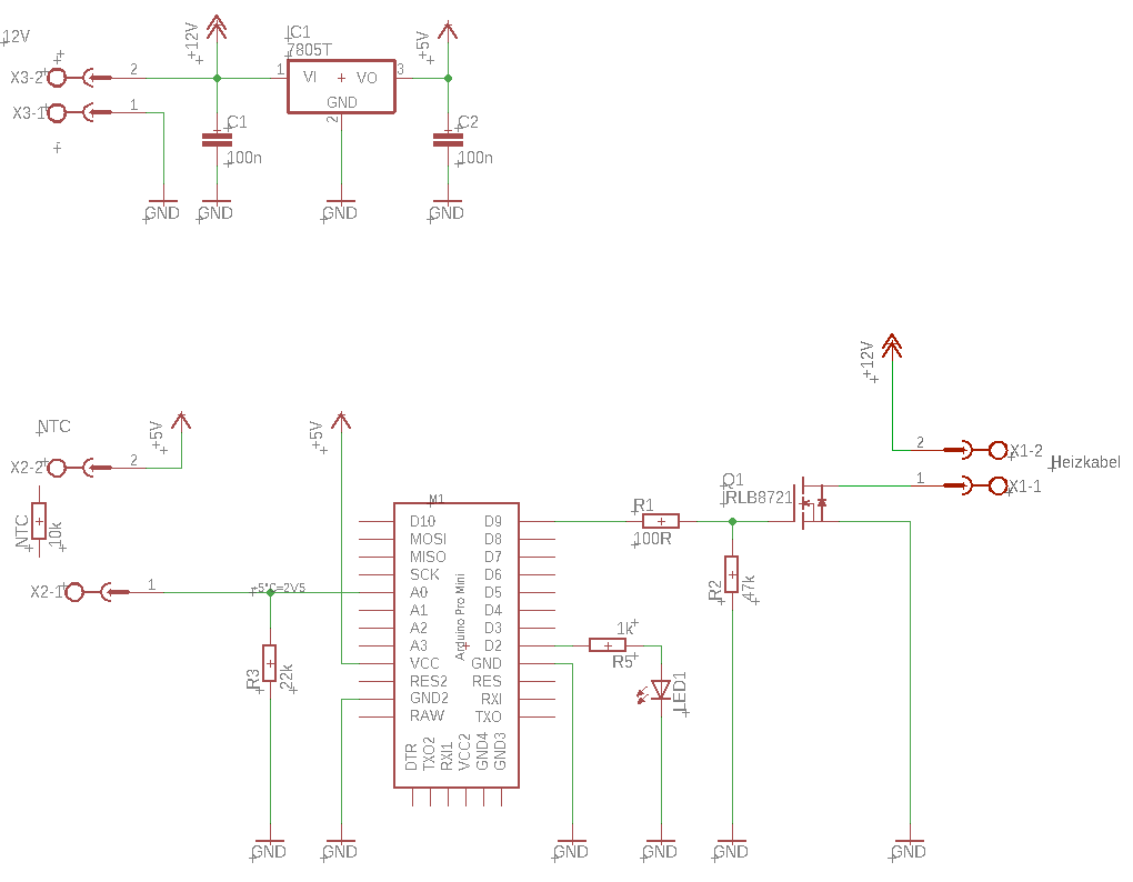
Hier einmal ein früher Plan, wie das Heizkabel verlegt werden sollte:

Der Schaltplan ist recht simpel. Leider hat sich wieder einmal Bewahrheitet, dass die Stromversorgung der Arduinos nicht besonders viel "Last" vertragen (insbesondere wenn es sich um China-Arduinos handelt).
Bei dem Aufbau sind mir zwei Arduinos abgeraucht, weil sie den 12V in Verbindung mit einem NTC, einer Low-Current-LED und dem Fet nicht gewachsen waren. Da auf der Weide die "12V" ehrer ein 11V bis 15V sind (je nach Ladezustand des Akkus und dem Sonnenstand), habe ich einen TO-220 7805 spendiert - überdimensioniert, aber funktional.

Rückwirkend würde ich, wie eingezeichnet den R3 mit 22k bemessen. Derzeit habe ich 10k drin. Das Murata-Tool für NTCs empfiehlt zumindest für den Temperaturbereich das:

Die roten Linien sind die für R3=10k, die blauen für R3=22k. Es bringt noch einmal etwas mehr Genauigkeit ohne zusätzliche Kosten.
Auf das Löten des NTCs bin ich schon etwas stolz:

Er sollte robust sein, aber nicht zu groß. Aus dem Grund ist es ein 0603er NTC mit 10k, der an zwei "Klingeldrähte" so angelötet ist.
Das ganze habe ich nur noch einmal wegen der elektrischen Isolation in PU-Lack getaucht und dann an das Heizkabel geklebt. Ein Schrumpfschlauch erhöht die mechanische Robustheit.
Die Klingeldrähte werden stufenweise verdickt bis auf 0,5qmm.


Diese Schaltung ist ab jetzt bei uns auf der Weide im Einsatz. Im Frühjahr ist noch einmal ein Upgrade mit Bluetooth geplant, zu Diagnosezwecken.


- Details
- Hits: 7879
Das ist unser "Family-Horse" Kolvaro, aber bei uns heißt er nur Dandy.
Hallo, wer will da was von mir in meiner Mittagspause? Lasst mich doch einfach noch ein paar Minuten in Ruhe!
- Details
- Hits: 7406
Hier aktuelle Fotos von unserer Herde.
Nicht einmal das "Wachpferd" hält Wache.
- Details
- Hits: 7988
Scout
Unser Neuzugang hört auf den Namen Scout. Es ist ein dreijähriger Wallach mit sehr sanften Charakter.
- Details
- Hits: 13646
Was ist Robusthaltung?
Robusthaltung bedeutet, dass das Pferd, wie vor dem Eingreifen des Menschen, 24 Stunden am Tag, 365 Tage im Jahr draußen ist. Es gibt keine Box, keine festen Zeiten für was auch immer. Die Pferde bekommen im Herbst ein sehr dichtes Winterfell.
Voraussetzung für die Robusthaltung ist natürlich, dass genügend Platz für die Pferde da ist, d.h.mindestens 5000 qm pro Pferd. Weiterhin sollen die Futterstellen und das Wasser weit genug auseinander stehen, so dass die Pferde gezwungen sind, sich zu bewegen, um zu fressen und zu trinken. Den Pferden wird somit das Leben ermöglicht, das ihrer Natur als Bewegungs- und Fluchttier am nähesten kommt (was bei einer Boxenhaltung, wo die Pferde meisten mindestens 10 - 12 Stunden auf 12 qm stehen, unmöglich ist. Zur Verdeutlichung: das ist, als würde man uns Menschen 10 - 12 Stunden in einen 5 qm-Raum stecken; nicht sehr erfreulich, die Vorstellung, oder?) Bei Bedarf können die Pferde sich in einem Witterungsschutz, der bei jeder Robusthaltung gegeben sein muss, unterstellen - allerdings haben wir das noch nicht erlebt, auch nicht im tiefsten Winter. Als Wetterschutz dient z.b.ein umgebauter Carport oder einfach dichte Hecken oder einige Bäume. Auch ist ein Offenstall da, den unsere Pferde im Sommer aufsuchen, um Schutz vor großer Hitze zu suchen. Die Pferde fressen wann sie wollen, gehen wann sie wollen und stehen, wann sie wollen. Sie leben ihren Herdentrieb aus, schließen Freundschaften und bilden eine Familie.
Koliken und andere Krankheiten sind bei der Robusthaltung ein Fremdwort. Der Tierarzt kommt einmal jährlich, um die Zähne zu untersuchen und - wenn gewünscht, zu impfen -, das ist in Sachen Tierarzt auch schon alles. Wurmkuren werden nach Kotuntersuchungen verabreicht, das machen wir selber. Unsere Pflerde sind auch barfuß, d.h. sie tragen keine Hufeisen. Das wiederum bedeutet bessere Hufkonsistenz und keine schlimmen Verletzungen beim "kappeln". Wobei unsere kleine Herde - und auch die größere Herde im benachbarten "Pferdeparadies" - nie ernstlich streitet. Unser Sano hat bislang noch keinerlei Verletzungen davon getragen, ebenso wenig die anderen Pferde. Bei Meinungsverschiedenheiten geht pferd sich halt einfach aus dem Weg, die Weide ist ja groß genug :-) !
Das klingt ja richtig toll!
Ist es auch. Aber die Robusthaltung bezieht sich auch auf den Menschen. Es gibt bei uns kein beheiztes Reiterstübchen, aber jede Weide hat einen Bauwagen bzw.auf der Ranch eine Blockhütte. Dort können wir uns, wenn wir wollen, selber einheizen. Wir haben keine Reithalle und keinen Pferdewaschplatz (wobei wir der Meinung sind, ein Pferd gehört nicht gewachen, sondern lediglich geputzt, ein freier Wildbahn gibt es auch keine Dusche mit Seife etc.). Wir haben einen Reitplatz, den unsere Pferde aber nur zum Wälzen nutzen, wenn wir dorthin gehen, denn wir haben Reitmöglichkeiten ohne Ende.
In der matschigen und kalten Jahreszeit sind die Pferde einfach schmutzig und das ist gut so. Natürlich denkt man am Anfang bei schlechtem Wetter öfters an die Pferde. Wenn man seinem Pferd aber zuhört, wenn man es beobachtet und es genau anschaut und beobachtet, sieht man genau, dass es glücklich ist.
Wir sind inzwischen überzeugte "Robusthalter", auch wenn dieser Winter für uns sehr sehr kalt und lange war. Es lohnt sich, das in Kauf zu nehmen, denn wir wissen inzwischen: freie Pferde sind glückliche und gesunde Pferde.
- Details
- Hits: 7746
Champion ist der Clown in der Herde. Wenn man ihn nicht immer im Blick hat, dann kann man drauf wetten daß in der nächsten Sekunde irgendwo eine Nase her kommt. Champion ist verschmust und liebt es gestreichelt und massiert zu werden. Champion ist der Sohn von June. Er ist auf einem Auge blind, hat das aber gut im Griff.
Ein Bild, das Champion charakterisiert? Bitteschön!
- Details
- Hits: 7676
Rose ist die Lady in der Herde. Sie kam erst spät zur Herde, aber sie ist Sanos große Liebe. Rose ist gut ausgebildet und sehr sensibel für ihren Menschen.