Meine Eurofighter war ja von Anfang an ein "Licht"-Projekt, d.h. ich wollte einfach einmal machen, was geht. Bei den Auslässen der Düsen waren auch Nachbrennerringe geplant. Allerdings haben die Auslässe der Eurofighter einen größeren Durchmesser als die der Twister. Der käuflich erwerbbare Ring wirkte so auf den Luftstrom wie eine Stufe. Das wollte ich nicht akzeptieren.
Also musste eine eigene Platine her. Ein Arbeitskollege hat das ganze noch beschleunigt, in dem er flugs so ein Layout gezeichnet hatte und ehe ich mich versah, war die Platine bestellt.
Nun hieß es handeln. Bei den Leuchtdioden gibt es zwei inkompatible Varianten: WS2812 und WS2812B. Mein Kollege hatte die WS2812 im Platinenlayout verwendet. Diese Leuchtdiode hat sechs Anschlussbeine und benötigt zum Betrieb jeweils einen Widerstand und einen keramischen Kondensator zum Betrieb. Die WS2812B dagegen hat nur vier Beinchen und benötigt keine externen Komponenten. Rückblickend sind die WS2812B viel leichter zu verwenden und ich würde zu dieser Variante raten.
Da auf der Platine möglichst viele LEDs untergebracht sein sollten, waren die Widerstände und Kondensatoren in der Bauform 0402 realisiert - zum Glück hatte ich die passenden Werte noch zu Hause.
Im nachfolgenden Bild sind die Widerstände im Vergleich zu einer 1Cent-Münze zu sehen.
Dann ging es gleich einmal ans Bestücken des ersten Ringes - natürlich per Hand. Dazu benutze ich ein Stück zweiseitiges Klebeband als Platinenhalter. Es wird erst ein Pad eines Bauteils mit Lötzinn versorgt. Anschließend wird mit einer Pinzette das Bauteil neben den Lötzinnklecks gebracht. Nun wird mit dem Lötkolben das Lötzinn nochmal kurz aufgeschmolzen und das Bauteil flach aufliegend, seitlich in das flüssige Lötzinn geschoben und positioniert. Bei diesem Schritt kommt es nicht auf die Qualität der Lötung an, sondern, dass das Bauteil die richtige Position hat.
Im nächsten Schritt wird das zweite Pad gelötet. Dabei nehme ich reichlich Flußmittel und halte die Lötkolbenspitze peinlich sauber. Im dritten Schritt versorge ich das erste Pad nochmals reichlich mit Flussmittel und schmelze die erste (mechanische) Lötung noch einmal auf, um eine saubere, elektrisch einwandfreie Lötung zu bekommen.
48 Kondensatoren und Widerstände später kamen dann die LEDs dran. Auch hier wird wieder ein einzelnes Pad verzinnt,
die LED mit einer Pinzette positioniert, das gegenüberliegende Pad gelötet, die restlichen Pin verlötet und zum Schluß nochmals das erste Pad mit Flussmittel zu einer elektrischen Verbindung gewandelt.
Zwei Stunden später war dann der erste Ring fertig.
Er funktionierte auf Anhieb.
Ermutigt durch die einfache Inbetriebnahme habe ich den zweiten Ring mit Speed-Löten gebaut. Das Löten der knapp 75Bauteile hat dann nur noch eine Stunde gedauert. Allerdings hat der Ring nicht funktioniert. Ich musste in der Folge mehrere Fehler finden und beheben. In Summe hat mein Speed-Lötversuch etwas länger als zwei Stunden gedauert (durch die Fehlersuche) als das saubere Löten des ersten Rings. Außerdem habe ich dabei drei Leuchtdioden zerstört, die auch noch gewechselt werden mussten.
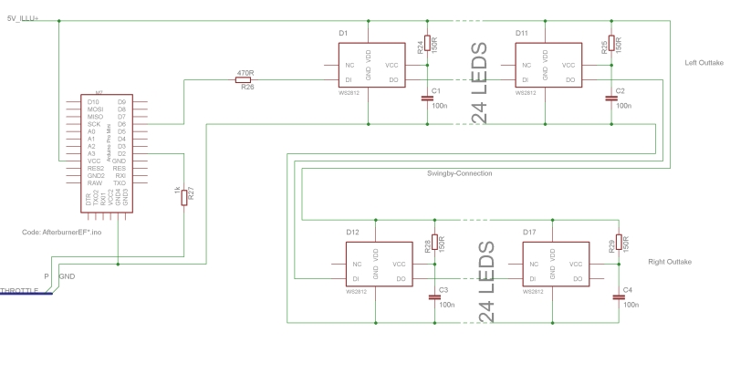
Durch die beiden Nachbrennerringe musste ich in meiner Eurofighter das 5V-BEC für die Beleuchtung von einem 1A-Typ auf einen 4A-Typ wechseln. Außerdem war noch ein kleiner Arduino Pro Mini nötig, der parallel zum Gas-Kanal die Leuchtdioden steuert.
Hier ist der Schaltplan zu sehen.

Hier ein paar Fotos, von etwas Gas bis Vollgas:




Hier noch zwei kleine Rollvideod von meiner Eurofighter - jetzt mit Nachbrenner:
In der Einfahrt:
Auf unserer Flugpiste:
Die Software für den Arduino ist hier herunterladbar: (AfterburnerEF1.zip)