Die "Lichtmaschine" will versorgt werden...
Doorsequencer
Der mitgelieferte Doorsequenzer arbeitet gut - allerdings hat der Landelicht-Ausgang den Makel, dass hier nur ein zusätzlicher elektronischer Schalter eine LED schalten kann. Das hätte zusätzliches Gewicht bedeutet. Außerdem wollte ich sowieso einmal einen Doorsequenzer machen.
Auf dem nachfolgenden Bild sieht man einen Aruiono Pro Micro, der mein neuer Doorsequenzer wird. Die Freewing-Schachtel wird damit ersetzt.
Der Arduino wird so angeschlossen, dass er bequem in einen Schrumpfschlauch eingeschrumpft werden kann.
Auf der einen Seite gehen die Kabel weg, auf der anderen Seite kann im Bedarfsfall wieder die Programmierklammer aufgesetzt werden.
Am Stecker ist zu sehen, dass ich die gelöteten Pins mit Uhu Hart umspüle, damit die Pins nicht beim Einstecken zurück gedrückt werden können.
Auf dem nächsten Bild sieht man den neuen Doorseqenzer im dem Schrumpfschlauch.
Lichtsteuerung
Die Lichtsteuerung wird durch zwei Einheiten realisiert:
Die eigentliche Steuerung, realisiert durch ein "Else"
Schaltungen, die den Strom begrenzen oder einen konstanten Strom für die LEDs zur Verfügung stellen. Im einfachsten Fall also Widerstände und ab einer Verlustleistungsgrenze mein "Witz". Doch der Reihe nach...
Da das Cockpit fünf unterschiedliche Stromkreise hat, die mit einem Widerstands-Cluster an einer Konstantspannung von 12V arbeiten, brauchte ich ein BEC. Im ersten Ansatz habe ich von Hobbyking ein BEC gefunden, das auch neben den 5V die benötigten 12V liefert.
BECLight
Nachdem ich das BEC in der Hand hatte, hatte ich das Gefühl, dass das BEC mit 12V 10A zwar eine tolle Leistung bringt, aber mit 40g auch reichlich Gewicht auf die Waage bringt.
Nach dem Entfernen des Kühlkörpers hat sich das Gewicht halbiert - natürlich auch bei gleichzeitiger Reduktion des Stromes.
Letzten Endes ging es noch leichter: Ich hatte in meinem Fundus noch alte Schaltnetzteil-Platinen und ein paar passende Schaltregler-ICs herumliegen. Diese Schaltungen liefern den erforderlichen Strom und sind leicht.
Hier die Platine die immer gute Dienste geleistet hat:
Der einzige Grund, warum ich jetzt hier keinen Schaltplan, ein Layout und die Stückliste veröffentliche ist, das es inzwischen Besseres, einfacheres gibt.
Inzwischen gibt es kleine Schaltregler-Module, die einen 78xx-Regler ersetzen, d.h. sie haben drei Pins die zu beschalten sind, und das ganze läuft und ist noch leichter.
Ein Beispiel dafür ist von TRACO die TSR-1-Serie, die z.B. bei Reichelt erhältlich ist.
Noch ist die Kabelei ein heilloses Durcheinander:
Hier sind die beiden Schaltregler 12V und 5V zu sehen:
Noch einfach geht es mit einem Schaltnetzteilmodul (Reichelt (http://www.reichelt.de), TSR 1-24xx, 7 Gramm) das die passende Spannung macht.
Es gibt das Modul in verschiedenen Spannungen: 5V=TSR 1-2450...12V=TSR 1-24120. Die Eingangsspannung kann bis 36V gehen, muss aber ein paar Volt über der gewünschten Ausgangsspannung liegen (Step-Down-Schaltregler). Der Wirkungsgrad ist sehr gut, die Restwelligkeit kann mit Labornetzteilen mithalten, und das Beste: das Teil ist dauerkurzschlussfest. Für weitere Details ist das Datenblatt zu Rate zu ziehen.
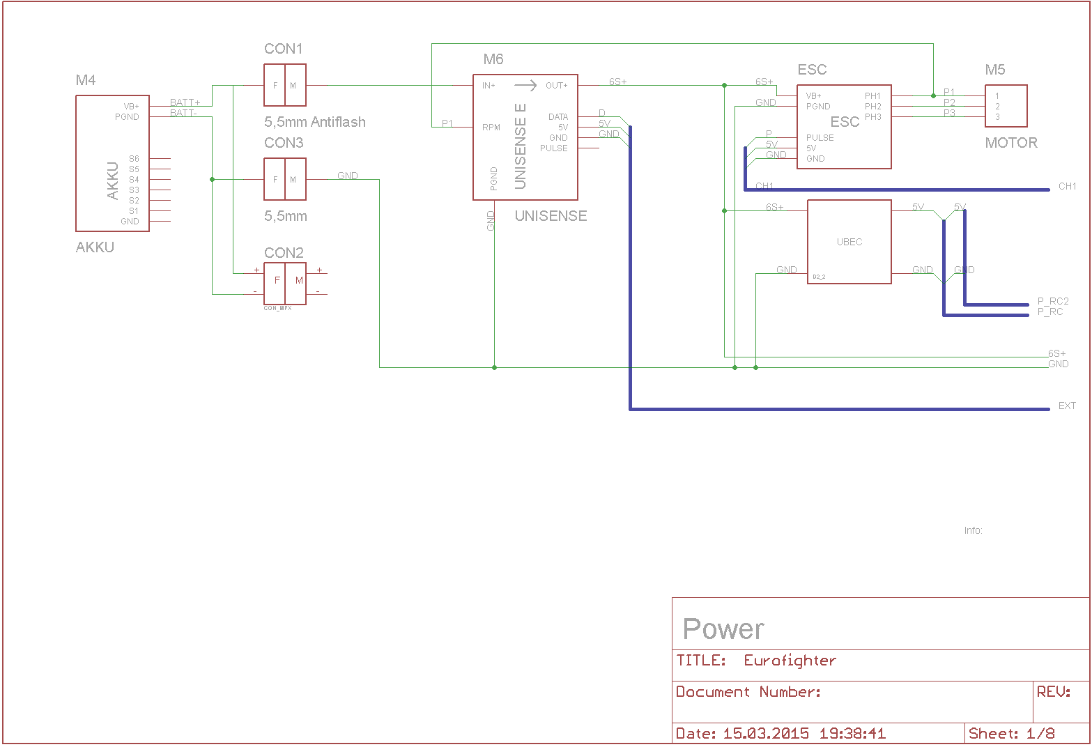
Letzenendes kam beim Eurofighter eine Schaltung zusammen, die auf 8 Schaltplanseiten passt.
Hier ist der Eingangskreis mit Regler und Sensorik zu sehen:

Weiter geht es mit dem Empfänger. Die UBEC-Versorgung ist doppelt ausgeführt (P_RC1 und P_RC2).

Auf dieser Seite ist die Steuerung des Einziehfahrwerks und die Steckverbinder zu den Flügeln sichtbar.

Hier ist die Lichtanlage dokumentiert:

So ist das Cockpit verschaltet:

Nun kommen die beiden Tragflächen mit Hauptfahrwerk, Landelicht, Positionslicht und Servo.


Hier ist noch die Beschaltung des Seitenruders zu sehen:

Download Schaltplan gezippt: (EFsch.zip)