Aus gegebenen Anlass (Eurofighter-Projekt) war ich auf der Suche nach dem ultimativen Nachbrennerring. Es sollte aber schon etwas besonderes sein. Kein Ring mit gelben Leuchtdioden, oder gar mit roten Leuchtdioden. Aus der Rille war ich schon längere Zeit raus (siehe Projekt F-35 JSF). Ein Nachbrenner ist nicht gelb und auch nicht rot. Er ist auch nicht statisch, sondern flackert.
Da ich mich seit einiger Zeit mit den intelligenten Dioden vom Typ WS2812 beschäftig habe, erschienen die mir am geeignetsten, um ein Nachbrenner-Leuchten zu imitieren. Mein erster Ansatz sah vor, mit einem Farbsensor das Nachbrennerleuchten in Youtube-Videos zu analysieren und dies dann auf die Leuchtdioden zu übertragen. Das scheiterte aber diversen Gründen (Farbsensoren sehen erst einmal gar nicht so wie das menschliche Auge, häufig stehen die Jets nicht vor einer farbneutralen Fläche und die Aufnahmekamera interpretiert auch fleißig den Farbraum.
Und WIE?
Was nun? Da hilft der physikalische Ansatz weiter. Warum leuchtet der Nachbrenner? Es sind heiße Gase und zum Teil schlecht verbrannte Partikel, die die Helligkeit, die Farbe und das Flackern erzeugen. Genauer gesagt, hat da ein Herr Planck das "Planksche Wirkungsquantum" (wiki: http://de.wikipedia.org/wiki/Plancksches_Wirkungsquantum) entwickelt/entdeckt. Demnach ist
E=h*f
(E=Energie, f=Frequenz, und h das besagte Wirkungsquantum mit 6,62606957*10-34J*s ist)
Damit verschiebt sich mit wachsender Energie die emittierte Frequenz vom infraroten Bereich über rot bis zum blau, um dann im ultravioletten zu verschwinden (für das menschliche Auge). Das war natürlich nicht die Leistung von Herrn Plank... der zeigte, dass die Energie nicht kontinuierlich, sondern in Quanten (Päckchen) abgegeben werden. Bei der Menge von Päckchen die aus einem Triebwerk kommen, ist das aber leider nicht mehr so ersichtlich.
Eine sehr anschauliche Darstellung der Farbverschiebung ist hier zu sehen:
wiki: Farbverschiebung beim schwarzen Körper mit einer definierten Temperatur
Bei der 1000Kelvin-Linie (1000K) ist ganz deutlich zu sehen, dass der rote Anteil dominiert, die Strahlung in den höheren Frequenzen stark abfällt. Bei der 5777K-Linie ist blau/grün dominant, aber die Kurve sehr flach. Dem menschlichen Auge erscheint ein Körper mit diese Temperatur weiß. Lampen mit 5000k werden als Tageslichtlampen verkauft. Bei 10.000k wirkt das ausgesendete Licht als blau.
Auch in diesem Zusammenhang ist das Stefan-Boltzmann-Gesetz zur Intensitätsbetrachtung zu nennen:
P= σ*A*T^4
(P=Strahlungsleistung, A=strahlende Fläche, T=absolute Temperatur, σ=die Boltzmann-Konstante mit 5,670373*10-8[W/(m^2K^4)] )
Das bedeutet, dass man in dritter Näherung einfach RGB-Leuchtdioden braucht, und die dann entsprechend ansteuern muss, damit das schon einmal gut aussieht. Entsprechend Ansteuern bedeute hier, dass man den Bereich der Farbtemperatur (wiki:http://de.wikipedia.org/wiki/Farbtemperatur) durchläuft und dann noch ein bisschen Zufall drauf moduliert.
Die Umsetzung
Ich habe für den Nachbrennerring den Kreolen-Ohrring von Adafruit (https://www.adafruit.com/products/1586) benutzt. Der passt perfekt auf den Auslass meiner Multiplex Twister. Die Ansteuerung übernimmt ein Arduino NANO.
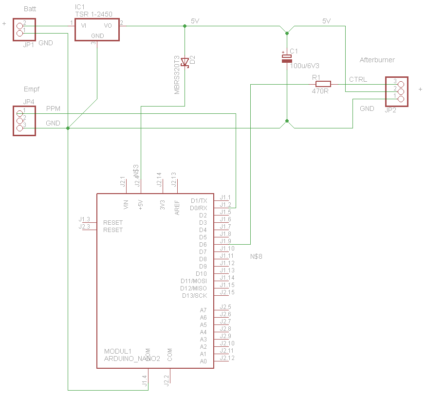
Da der Ring 5V und ca. 400mA benötigt, braucht man gutes BEC oder man nimm ein extra-BEC. Noch einfach geht es mit einem Schaltnetzteilmodul (Reichelt (http://www.reichelt.de), TSR 1-2450, 7 Gramm) das die passende Spannung macht und das man gleich auf den kleinen Arduino kleben kann.
Die nachfolgenen beiden Bilder illustrieren diesen Sachverhalt:
Auf der Prozessorseite wird der Linearregler und der Resettaster ausgelötet. Der Schaltregler bekommt im Ausgangszweig noch eine Schottky-Diode spendiert, damit der gleichzeitige Betrieb von USB und Batterie möglich ist.
Pin2 geht nur mit Masse parallel auf den Gas-Ausgang des Empfängers, Pin6 geht zum LED-Ring, zusammen mit +5V und Masse.

Download Programm für den Arduino: (Afterburner5.zip)
Hier ein paar Erläuterungen zum Programm:
------------------------------------------------------------------------------------------------------------------
#define PIN 6 ----> Das ist der Ausgang für den Afterburner-Ring
#define NUMPIXELS 24---->Anzahl der zu steuernden LEDs
#include <Adafruit_NeoPixel.h>----->Dieses Libraries sind nötig
#include <Wire.h>
const uint16_t IRange = 850; ---->Ab hier beginnt der Abschnitt 5
const uint16_t Range1 = 200; ---->Grenze zwischen Abschnitt 1 und 2
const uint16_t Range2 = 300; ---->Grenze zwischen Abschnitt 2 und 3
const uint16_t Range3 = 500; ----->Grenze zwischen Abschnitt 3 und 4
uint8_t const PWM_Pin = 2;---->Hier wird der RC-Empfänger angeschlossen.
--------------------------------------------------------------------------------------------------------------------
Das Programm ist wie immer CC BY (frei bei Namensnennung) und wer eine bessere Lösung findet oder Verbesserungen anbringen möchte, kann dies gerne tun.
Trockendock
Hier ein kleines Video vom Verhalten des Ringes:
Testflug
Und wie sieht der Ring beim Flug aus?
Das Wetter war am 10.April 2015 klasse. Blauer Himmel maximale Lichtstärke, ein idealer Zeitpunkt, um die Helligkeit des Rings bei praller Sonne zu testen.
Indy hat die Rolle des Kameramanns übernommen. Beim Start habe ich Vollgas gegeben. Man sieht dies an der bläulich-weißen Färbung des Rings.
Katapultstart!
Der Wemotec-Impeller ist wirklich zu empfehlen. Ich fliege die Twister immer noch mit 3s!
Nachdem die Twister auf Höhe und Reisegeschwindigkeit gekommen ist, kann das Gas reduziert werden. Hier bei Halbgas eine deutliche Orange-Färbung.
Auf den folgenden zwei Bildern ist gut die Farbmodulation zu sehen:
Meine Lumileds sind, obwohl jetzt schon ein paar Jahre alt immer noch gut zu sehen.
Sinkflug mit Schleppgas...
Power!
Auf diesen Bild sieht man noch die innen liegenden LEDs aus der Aufbauzeit der Twister. Die LEDs sind kaum sichtbar.
Die Twister macht in dem Setup immer noch eine ganz gute Figur.
Hier Phasen von wenig Gas über mittleres Gas bis Vollgas:
Nach gelungenem Testflug einschweben und Landung:
Fazit: Der Nachbrennerring ist gut zu sehen und lohnt sich.